First Meeting
字数
766 字
阅读时间
5 分钟
Team
- Have you met before this meeting?
- Did you know each other before?
Topic
- have you come up with some project ideas?
- all of the provided ideas is on Canvas. We are not permitted to provide more.
- My project: An enhanced website for Spotify
- We can connect to Spotify using spotify web api
- We can review / rate albums / song on our website
- We have a Leaderboard, which can show users the hit song
- Automatically fetch new songs into database
- create Love List on website and can be synced to Spotify
- A user system that can bind Spotify Account
- project need to be split into 8 entities.
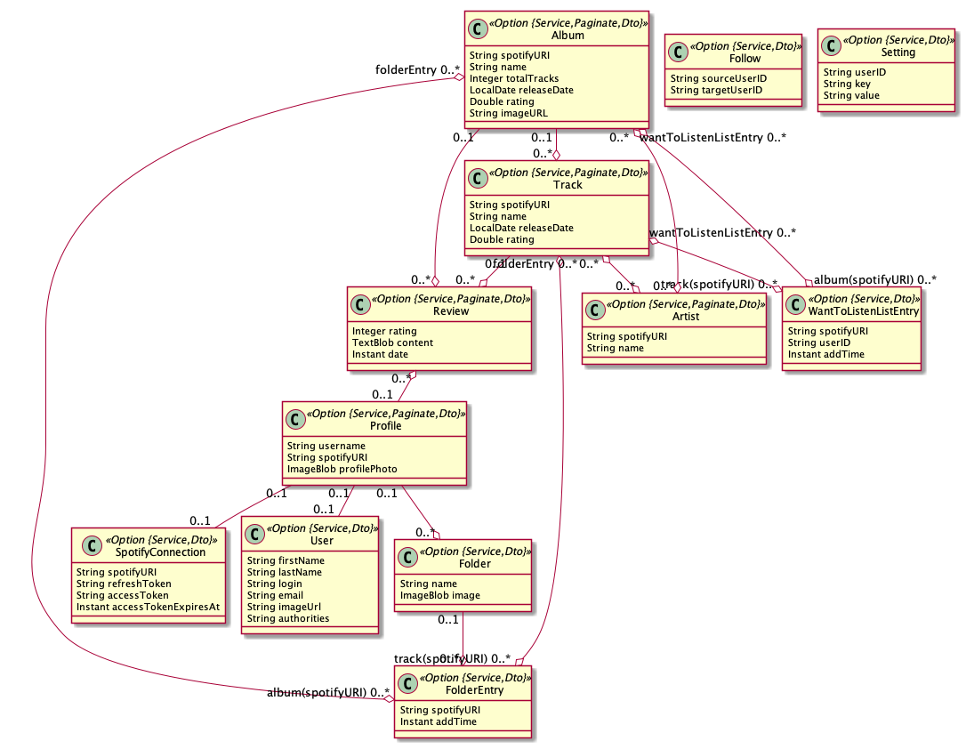
Entity
- Same with the UML in SE
JDL
- Just use online tools

- a new example
java
entity Track {
@Id spotifyURI String required
name String required
releaseDate LocalDate required
rating Double required
}
entity Album {
@Id spotifyURI String required
name String required
totalTracks Integer required
releaseDate LocalDate required
rating Double required
imageURL String required
}
entity Review {
rating Integer required min(1) max(5)
content TextBlob
date Instant required
}
entity Artist {
@Id spotifyURI String required
name String required
}
entity WantToListenListEntry {
spotifyURI String required
userID String required
addTime Instant required
}
entity Folder {
name String required
image ImageBlob
}
entity FolderEntry {
spotifyURI String required
addTime Instant required
}
entity Profile {
username String required
spotifyURI String required
profilePhoto ImageBlob
}
// entity User
entity SpotifyConnection {
@Id spotifyURI String required
refreshToken String required
accessToken String required
accessTokenExpiresAt Instant required
}
entity Follow {
sourceUserID String required
targetUserID String required
}
entity Setting {
userID String required
key String required
value String required
}
relationship OneToMany {
Track to Review
Album to Track
Album to Review
Folder to FolderEntry
Profile to Folder
}
relationship ManyToMany {
Track to Artist
Track{folderEntry} to FolderEntry{track(spotifyURI)}
Track{wantToListenListEntry} to WantToListenListEntry{track(spotifyURI)}
Album to Artist
Album{folderEntry} to FolderEntry{album(spotifyURI)}
Album{wantToListenListEntry} to WantToListenListEntry{album(spotifyURI)}
}
relationship ManyToOne {
Review to Profile
}
relationship OneToOne {
Profile to User
Profile to SpotifyConnection
}
paginate Album, Artist, Track, Review, Profile with pagination
service all with serviceImpl
dto * with mapstruct

- Simple Example
java
entity VendingMachine {
id Long,
name String required,
inventory Integer,
balance BigDecimal,
manufactureDate Instant
}
entity Product {
id Long,
name String required,
category String,
price BigDecimal required,
manufactureDate Instant,
expirationDate Instant
}
relationship ManyToMany {
VendingMachine{products} to Product{vendingMachines}
}
//generate data transfer object, Help you decouple the actual operational objects of Spring Boot from the database objects.
dto VendingMachine, Product with mapstruct
// generate service layer code automatically.
service VendingMachine, Product with serviceClass
// enable paginate query for Commodity
paginate Product with pagination
Git
- Have you all been added to your group's GitHub repository?
- Learn git with Youtube video.
bash
git add
git commit
git push
git pull
git merge
git rebase- Set up ssh key. Makes you can access your repository without provide username and password.
Mockup
- Use Balsemiq, don't use slides
- https://docs.google.com/document/d/1cBI8kI-NNFkphKcexTC1nsdDrAc0k9JmcLhz6l5HUv4/edit?tab=t.0#heading=h.bg0rhuabsrsm
Kanban
- Use GitHub issues, or whatever kanban tools you want to use, like Notion
- 3 lanes. Undo, Doing and Done.
- for each card, title, ddl, description, attendee.
- at least 1 for each team member


Unassessed
- teamwork policy proposals + reasoning: IDK what that is.
- tech stack change proposal: do not do that.
- CI/CD pipeline is hard to build on your own, at least time wasting.
- CICD means continuous integration and continuous delivery, automatically compile, test, package, deploy your code using a University provided server once you push a new change to your code.
- Vital to showcase your code to Professor and TAs
- Get less learning resources and tech assistance
- My observation: team changed tech stack got lower score, due to many reasons.
- springboot is heavy, angular is unpopular. I know you guys want to use sth like React, Vue, Django, Fastapi, Golang...... Think about your teammates!
- CI/CD pipeline is hard to build on your own, at least time wasting.
- time sheets and meeting diary: do it! Last year is mandatory. Madesur was quite conflicted when discussing the time sheets and diary with us.
S1 ranking
- It's just an internal benchmark. Even if you come in last place, as long as you've done some work, it won't affect your final score.
Sophisticated Project
- can read / write data from dataset on your website
Larry Shi